Back


432 MHz Station Gallery



Icom IC-820H

rear view

Relay Sequencer

rear view

inside view

W6PQL Board

PCB Schematic

Relay Schematic

Mast Mount Preamp

4CX300A Amplifier

Control Deck

RF Deck

complete rear view

HV Supply

rear view

Control closeup

Amp Specifications

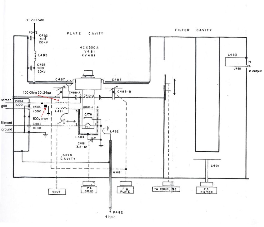
RF Deck Schematic

RF Deck Layout

HV Schematic

12VDC Schematic

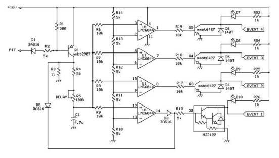
PTT Schematic

Fault Schematic

Bias Schematic

Overall Schematic

4CX300A Data Sheet

424 Boomer

QEX Article

Tetrode Boards



"We choose to go to the moon. We choose to go to the moon in this decade and do the other things, not because they are easy, but because they are hard, because that goal will serve to organize and measure the best of our energies and skills, because that challenge is one that we are willing to accept, one we are unwilling to postpone, and one which we intend to win, and the others, too."

- JFK September 12, 1962